By DigitalOcean
OpenClaw has quickly become a popular open-source framework for building personal AI assistants connected to services as well as messaging platforms such as Telegram, WhatsApp, Discord, and Slack. As more developers move from local experiments to always-on assistants, the challenge shifts from building an agent to operating one reliably over time, often across multiple agents handling different workstreams.
Once an assistant is running continuously, handling real traffic, and coordinating tools or APIs, new questions surface quickly:
Today, we’re launching OpenClaw on DigitalOcean App Platform to answer these questions. It is designed for this stage—helping teams move from proof of concept to sustained production operation with elastic scaling, safe defaults, and simpler day-to-day operations.
Further, OpenClaw on App Platform brings cost predictability to always-on AI systems. Instead of variable, request-driven pricing that can spike unexpectedly as usage grows, App Platform uses clear, instance-based pricing. Teams can understand how costs change as they add agents or increase capacity without surprises.
As OpenClaw usage grows, developers naturally reach different stages of operation.
Some teams want a fast, VM-based deployment with full system control. That’s exactly what the 1-Click Deploy OpenClaw on a DigitalOcean Droplet® server provides: a secure, hardened environment where you own the virtual machine and manage the underlying infrastructure directly.
Other teams reach a point where infrastructure ownership becomes unnecessary overhead. Their assistants are always on, updates are frequent, and usage is growing from one agent to many. At that stage, the challenge is no longer just deploying quickly, it’s keeping AI systems running smoothly over time.
For those teams, OpenClaw on DigitalOcean App Platform is the solution: a managed, production-oriented operating model designed specifically for running always-on, multi-agent systems.
In production on DigitalOcean’ App Platform, OpenClaw users still control what matters: agent behavior, model selection, and channel configuration, but without needing to manage the surrounding infrastructure.
With OpenClaw on DigitalOcean App Platform:
This lets developers focus on iterating on agent behavior, and not on the complexity of managing infrastructure.
As usage grows, OpenClaw on DigitalOcean App Platform is easy to scale both breadth and capacity without re-architecting:
This makes App Platform well-suited for OpenClaw deployments that evolve from a single use case into a multi-agent system.
As OpenClaw deployments grow, scaling should not introduce financial uncertainty alongside technical complexity. OpenClaw on DigitalOcean App Platform is designed so teams can scale capacity while maintaining clear cost expectations.
Agents scale predictably by resizing known instance types rather than opaque, per-request billing models, thus making multi-agent systems easier to budget for. As usage patterns stabilize, individual agents can be right-sized or downsized to avoid paying for idle capacity.
This allows teams to grow from a single assistant to a fleet of specialized agents without trading operational simplicity for cost control.
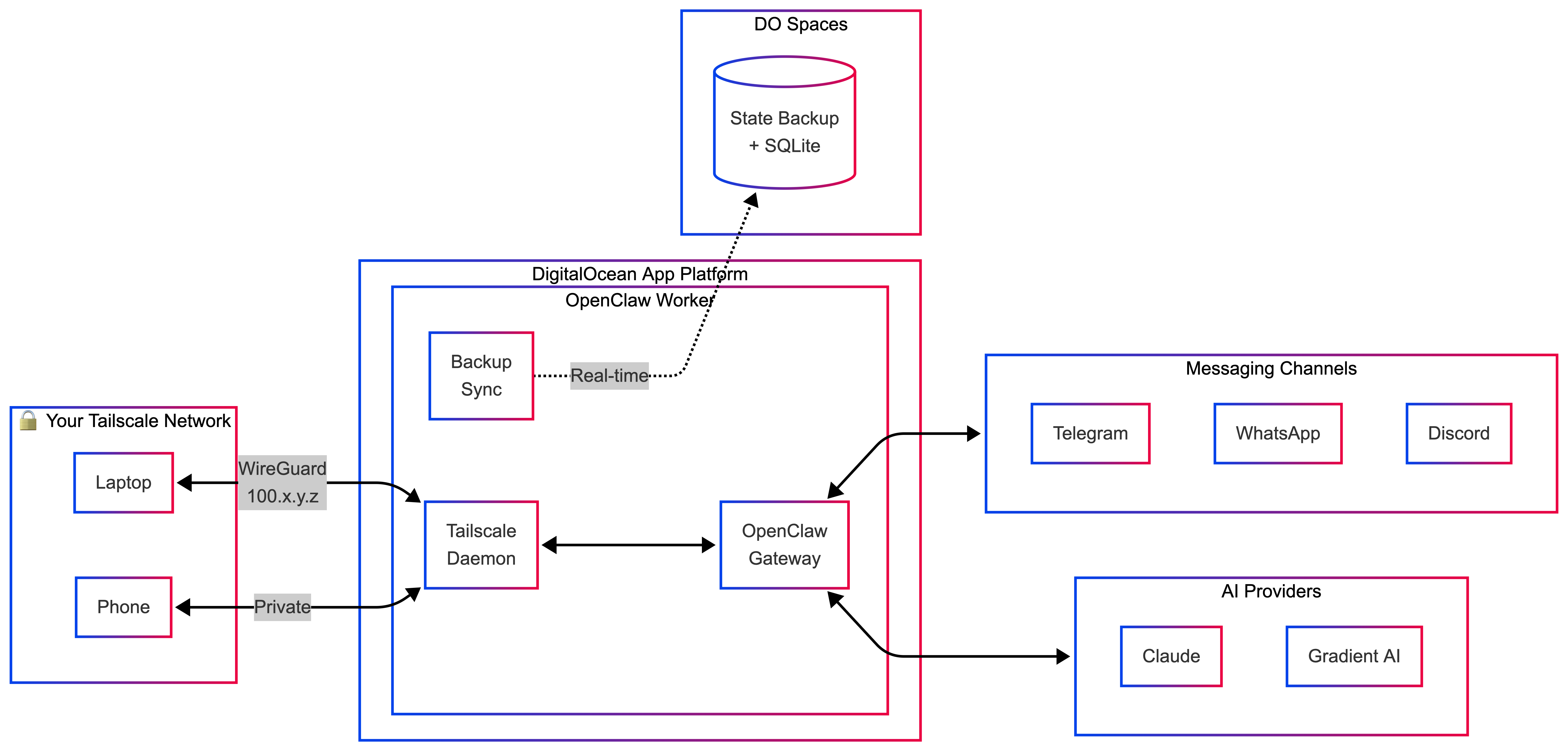
Agents need to remain private, isolated, and stateful — even as they restart, update, or scale.
OpenClaw on DigitalOcean App Platform is designed to meet these requirements by default:
Private by default
Hardened, disposable runtime
Persistent state without persistent servers
Isolation by design
OpenClaw on App Platform supports two common production setups, reflecting the reality that teams need different ways to securely access and operate AI agents once they move from experimentation into always-on production.
With Tailscale (Web UI access)
If you want to configure or monitor OpenClaw through its web interface, the deployment runs a Tailscale daemon alongside the gateway. Your OpenClaw instance receives a private address on your tailnet (for example, openclaw.your-tailnet.ts.net) and remains inaccessible from the public internet.

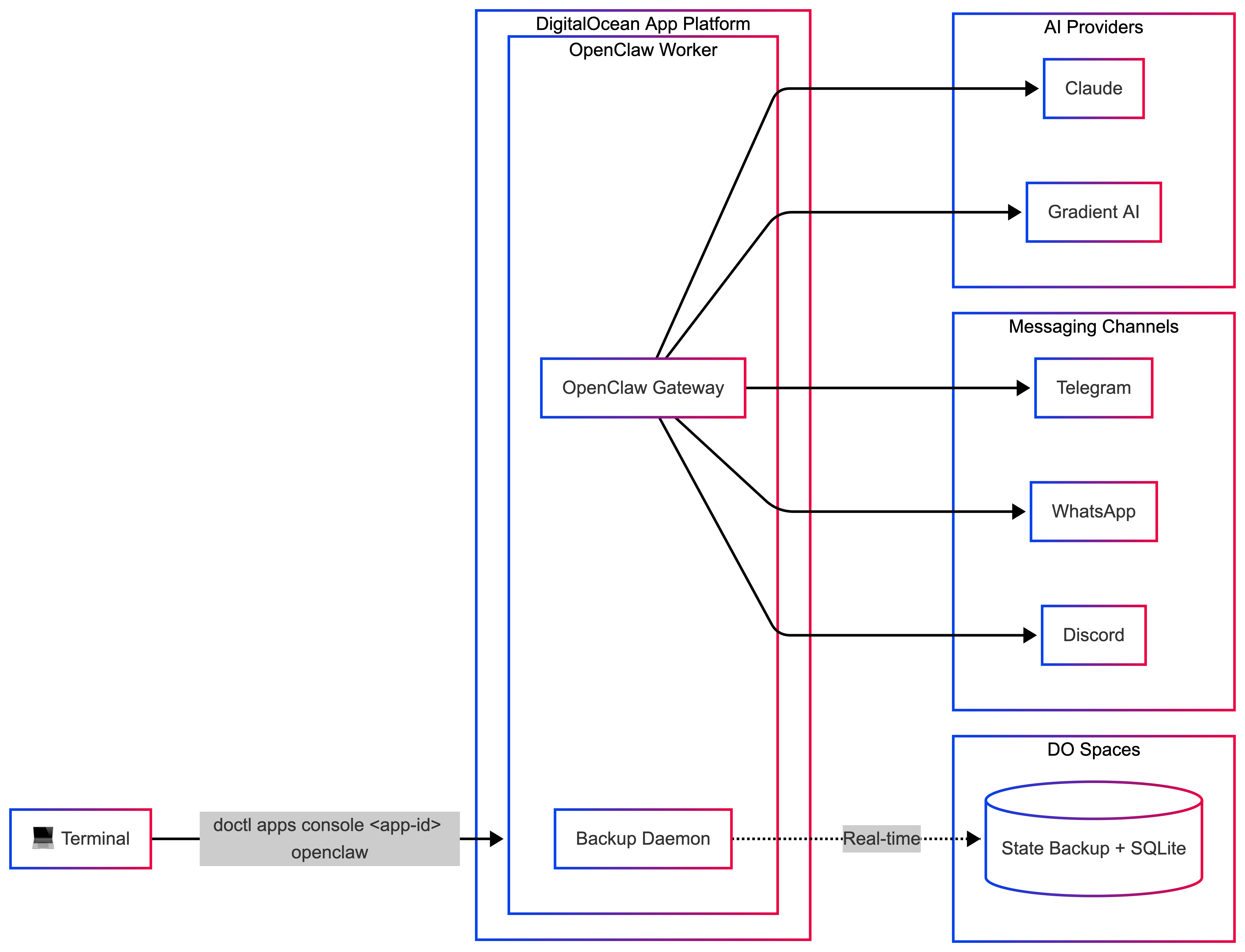
Headless Mode (Gateway Only)
If you only need the messaging gateway, no web UI, you can elect not to deploy Tailscale given this is a headless deployment. The container runs as a worker with no inbound ports, making it private by default. Access logs and run commands via the DigitalOcean CLI:
doctl apps console <app-id> openclaw
Both modes can optionally sync state via DigitalOcean Spaces when configured by the customer.

OpenClaw is available on DigitalOcean App Platform today. You can deploy it using:
For a step-by-step walkthrough, follow the OpenClaw tutorial. Additional configuration may be required for advanced use cases, but App Platform provides a fast, secure starting point for running OpenClaw in production.
1-Click Deploy OpenClaw on a Droplet
Best for experimentation, learning OpenClaw, or deployments where robust VM control and hands-on infrastructure management are preferred. Deploy now ->
OpenClaw on App Platform
Best when you want elastic scaling, simple operations, and predictable costs as you grow from one agent to many—without managing infrastructure.
Both options use the same OpenClaw architecture. The difference is how much operational responsibility you want to take on as your assistants grow. Get started ->

Vinay Kumar, DigitalOcean Chief Product & Technology Officer

