By Adrien Payong and Shaoni Mukherjee

AI agents are software systems, not enchanted prompts. Naive agent loops can hallucinate incorrect actions, loop indefinitely, or accrue unbounded costs. Agents left unchecked can silently run up your bill (through unlimited API calls) or violate security policies. Building robust agents requires a blueprint for production-ready agents. This involves choosing appropriate use cases, choosing a reliable architecture, using typed tool APIs, composing layered guardrails, evaluating with real-world data, and instrumenting for end-to-end observability.
Common failure modes we guard against include:
If you want to build AI agents you can rely on, it will require a “defense-in-depth” approach: Starting with minimal autonomy. Adding new capabilities carefully. Wrapping every action in policies, human approvals, and monitors. This post will walk you through use cases, architecture, tooling design, guardrails, memory management, multi-agent patterns, evaluation, monitoring, deployment, and a reference app specification.
An AI agent is a system that can autonomously take action on your behalf. Formally, an agent with LLM+tools+state has three main components: a model (the LLM performing the reasoning), a toolset (APIs/functions it can perform), and instructions/policy (rules/guidelines/guardrails).
In contrast, a standard chatbot or single-turn QA model isn’t an agent, since it doesn’t reason over an evolving state or manage a workflow dynamically. For instance, a sentiment classifier or FAQ bot simply produces a static output given an input, while an agent “knows when a workflow is completed and can autonomously intervene to correct its actions if necessary”.
We can think of an autonomy ladder:
Each step gains additional autonomy. Each step also introduces additional failure modes; we’ll explain why, so start with the least autonomous solution that suits your needs.
Use a true agent only when needed. Scripted workflows are often more reliable and cheaper if there is a fixed, well-defined process to follow. When choosing between workflow or agent, consider factors like:
The decision process shown below contains higher-level guidance for choosing among agent-based, workflow-based, and hybrid approaches:

Start with a simple agent-based workflow to validate feasibility, then progressively reduce complexity. If the agent simply follows one path through your logic, refactor to a workflow. Otherwise, leave it as an agent or break it into multiple agents.
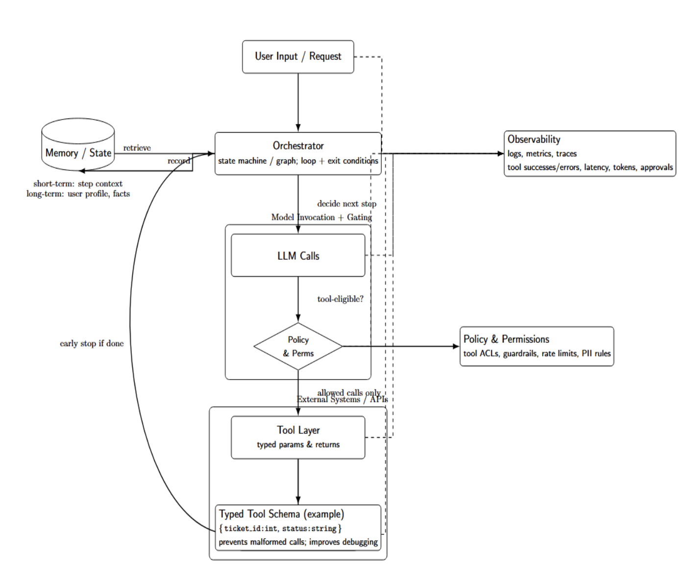
To make agents reliable, you must have a structured architecture. The blueprint diagram below illustrates the core components: an orchestrator, tools, memory, policy/permissions, and observability.

Taken together, these form a blueprint: The orchestrator manages the overall flow of the agent. It calls tools through some interface, updates state/memory, checks policy conditions, and outputs logs.
Well-defined tools are at the heart of a safe agent. Each tool should be:

Building safe agents isn’t an afterthought. When running in production, we implement defense in depth by layering guardrails at the input, tool call, and output stages. This way, each layer mitigates different types of failures, and together they contain failures and reduce misuse.
| Layer | Guardrail / Control | Purpose + example |
|---|---|---|
| Input guardrails | Relevance filter | Ensures the request is in-scope for the agent; flags off-topic queries as irrelevant (e.g., an incident-triage agent rejects “What’s the weather?”). |
| Input guardrails | Safety classifier (prompt injection/jailbreak detection) | Detects malicious instructions like “ignore previous instructions and do X”; blocks or escalates using an LLM-based detector and/or keyword/rule checks. |
| Input guardrails | PII scrubbing | Redacts/masks sensitive personal data if not needed (e.g., remove SSNs, access tokens, account identifiers). |
| Input guardrails | Moderation filter | Uses a content moderation API to catch hate, harassment, or sensitive/disallowed content before it reaches the agent. |
| Input guardrails | Parallel checks + fail-closed | Runs multiple checks simultaneously (e.g., safety model + moderation + regex). If any fails (is_safe = false), abort or ask the user to rephrase. |
| Tool guardrails | Argument validation (schema compliance) | Validates tool inputs against a schema; blocks invalid/missing/wrong-typed arguments and logs the incident. |
| Tool guardrails | Block dangerous patterns (parameter allow/deny lists) | Prevents hazardous tool usage (e.g., shell tool disallows rm -rf /); uses regex filters, allowlists, or constrained parameter spaces. |
| Tool guardrails | Human-in-the-loop (HITL) approvals | Requires explicit approval for high-stakes actions (e.g., DB writes, config changes, ticket closing); implemented via an “approval” step (Slack/email) that gates execution. |
| Output checks | Schema enforcement | Parses and validates structured outputs (e.g., required JSON fields). If invalid, reject and retry or ask the agent to reformulate. |
| Output checks | Consistency filter (cross-check with system truth) | Detects hallucinations by validating claims against known data (e.g., agent says ticket is “closed,” but system shows “open”). |
| Output checks | Content safety re-check | Re-run moderation/safety filters on final outputs to block unsafe content before returning to the user. |
| Output checks | LLM reviewer/evaluator (quality gate) | Uses a second LLM to score coherence/factuality; if low, triggers self-correction (evaluator–optimizer pattern). |
Start simple, with privacy and safety filters. As you identify gaps, add additional layers. Continuously update the guardrails based on live incidents and adversarial testing. Try to bypass the system using “red-team” prompts. Once you’ve successfully broken the system, harden the filters that fail. Layered safety like this will vastly increase the predictability of your agent. The diagram below illustrates this.

In production agents, memory must be explicit. Don’t rely on the LLM to magically recall context. Instead:
One agent isn’t always enough. Multi-agent flows allow specialized agents to collaborate or operate in parallel. There are two basic patterns:
When to use multi-agent: Use multiple agents when there is value in specialization or parallelism for your problem domain. Perhaps you want to field two analysts in parallel (one searches logs, while the other fetches user details) and then combine their findings. Multi-agent flows are more complex: they require mechanisms to share or merge context, coordinate actions, and resolve conflicts.
Building agents without testing is risky. We must treat agent functionality like traditional software, with robust evaluation and monitoring.
Design evaluation suites that reflect real-world use and edge cases. Include:
Use LLMs to scale your evaluation. The LLM-as-Judge evaluation pattern scores output using a separate model against a rubric. For example, you might ask Claude or GPT to rate how correct and complete the agent’s ticket description is. This can be done with pairwise comparison (A/B testing prompts) or rubric scoring. Track simple metrics as well: success rate, precision/recall for fact retrieval, etc.
After deployment, monitor the agent in production. Key signals include:
Make sure you have good traceability. The logs should include the whole input chain: user input → agent LLM output → called tool → tool output. If something goes wrong (incorrect ticket information, you suspect hallucination, or there’s a jump in cost), replay these steps to understand what happened.
If a hallucination occurred, you should be able to identify if/how the system broke down (did an input filter fail to catch it? The LLM misinterpreted the context? Was there a missing guardrail?)
This table summarizes a realistic rollout plan for production deployments of AI agents. Rows map key deployment steps to specific actions you should perform and particular risks each action mitigates. Follow this plan to ship confidently and iterate without “ship-and-pray” disasters.
| Deployment step | What to do | Why it matters (risk reduced) |
|---|---|---|
| Workflow baseline | Start with a fixed workflow (or “wizard” with manual LLM calls). Validate it handles common cases correctly. Gradually automate steps with LLM decisions once stable. | Establishes a reliable baseline and reduces early failures caused by excessive autonomy. |
| Staged rollout | Use feature flags and phased users. Deploy to sandbox → limited beta → full production. Increase model capability/autonomy only after stability is proven. | Limits blast radius and allows controlled learning/iteration before full exposure. |
| Human approvals | Require explicit human confirmation for high-stakes actions (e.g., financial changes, system commands). Implement “pause/escalate” flows from day one. | Prevents irreversible or costly mistakes and supports least-privilege operations. |
| Incident runbook | Document failure handling: rollback to manual process, diagnose logs, disable the agent if needed, and provide support playbooks. | Enables fast containment and recovery; reduces downtime and operational chaos during incidents. |
| Monitoring alerts | Set alerts on key metrics (tool error rate, cost spikes, latency). Use dashboards/APM tools (e.g., Datadog, Grafana) to track trends. | Detects regressions, runaway loops, and system degradation early—before users are heavily impacted. |
| Privacy review | Audit data flows for compliance (e.g., GDPR, HIPAA). Ensure sensitive data isn’t exposed via tools, prompts, or logs. | Reduces legal/compliance risk and prevents data leakage through the agent pipeline. |
| Train users | Provide usage guidance and set expectations (what the agent can/can’t do, when it asks for confirmation, how to provide good inputs). | Improves adoption, reduces confusion, and lowers support burden caused by misuse or misinterpretation. |
| CI/CD gates + incremental enabling | Treat deployment like a software release: run automated tests/evals in CI, gate releases on quality, and enable features gradually. | Prevents regressions, ensures repeatable quality, and avoids “ship and pray” deployments. |
For a concrete example, let’s look at an IT incident triage agent. This agent assists the support team by receiving incident reports, investigating logs, and updating tickets. Use case: User submits an incident report (for example, “My laptop won’t connect to VPN”). The agent should identify the type of issue, gather diagnostic information, create or update a ticket, and optionally propose a solution (or escalate if necessary).
* create_ticket(summary: string, details: string) -> ticket_id – Creates a new support ticket with the given SUMMARY and DETAILS. * update_ticket(ticket_id: int, comment: string) -> status – Posts COMMENT on the ticket with ID TICKET_ID, or update its status. * search_logs(query: string, timeframe: string) -> logs – Searches SYSTEM LOGS for recent errors matching QUERY. * lookup_runbook(issue: string) -> instructions – Retrieves troubleshooting steps from the company knowledge base for ISSUE. * notify_on_call(message: string) -> ack – Sends a page to an on-call engineer (high-risk tool).
Each tool has a JSON schema. Example (simplified):
`{ "name": "create_ticket", "description": "Open a new IT support ticket.",`
`"parameters": {`
`"type": "object",`
`"properties": {`
`"summary": {"type": "string"},`
`"details": {"type": "string"}`
`},`
`"required": ["summary"]`
`}`
`}`
We’d have to assert on the expected outcome (correct ticket was created, correct guardrails were triggered, etc.) and measure metrics such as success rate. These tests would be run automatically as part of CI to catch regressions.
The incident triage agent represents the “right way”: declarative tools with schemas, layered guardrails (particularly human approval before closing tickets), and evaluation. Anyone reading this can build something similar by using this blueprint: specify the orchestrator flow, program your tools with validation logic, weave in guards, write tests, and start small before scaling up.
Workflows follow a hardcoded, pre-defined path that is encoded in code. Agents dynamically decide which steps to take and which tools to call based on context. Use workflows when the entire execution path is known. Use agents when some aspect of the decision-making must adapt at runtime.
You should use an agent when the task requires dynamic tooling selection, multi-step reasoning, or branching logic that can’t be reliably hardcoded. If the task can be achieved with a single prompt or static chain, an agent is unnecessary.
Tool approvals ensure that high-impact or irreversible operations aren’t automatically executed. They provide a brake that requires human/gate approval for risky operations—such as payments, system updates, and account modifications.
The most critical guardrails are input validation (prompt injection defense), tool-use constraints (least privilege + approvals), and output validation (schema, safety, consistency). These together form a defense-in-depth strategy.
Agents you can trust pass scenario-based testing, demonstrate stable metrics when running in production (low error rate, bounded cost, acceptable latency), and produce traceable logs that allow every decision and tool call to be audited.
Production-ready agents require careful engineering. The “right way” to build these agents is to approach them as you would any software: define clear architecture, limit agent autonomy, apply guardrails, and test and monitor continuously. Some high-level notes:
If you follow these best practices, you’ll be able to ship trustworthy agents you can rely on, rather than brittle experiments that pose risks. From here on, you’ll need to customize this blueprint to your domain: choose specific design patterns from LangChain / other frameworks, configure the evals pipeline, etc. Use guardrail libraries when possible. AI agents are worth the careful engineering!
Thanks for learning with the DigitalOcean Community. Check out our offerings for compute, storage, networking, and managed databases.
I am a skilled AI consultant and technical writer with over four years of experience. I have a master’s degree in AI and have written innovative articles that provide developers and researchers with actionable insights. As a thought leader, I specialize in simplifying complex AI concepts through practical content, positioning myself as a trusted voice in the tech community.
With a strong background in data science and over six years of experience, I am passionate about creating in-depth content on technologies. Currently focused on AI, machine learning, and GPU computing, working on topics ranging from deep learning frameworks to optimizing GPU-based workloads.
This textbox defaults to using Markdown to format your answer.
You can type !ref in this text area to quickly search our full set of tutorials, documentation & marketplace offerings and insert the link!
Reach out to our team for assistance with GPU Droplets, 1-click LLM models, AI Agents, and bare metal GPUs.
Get paid to write technical tutorials and select a tech-focused charity to receive a matching donation.
Full documentation for every DigitalOcean product.
The Wave has everything you need to know about building a business, from raising funding to marketing your product.
Stay up to date by signing up for DigitalOcean’s Infrastructure as a Newsletter.
New accounts only. By submitting your email you agree to our Privacy Policy
Scale up as you grow — whether you're running one virtual machine or ten thousand.
From GPU-powered inference and Kubernetes to managed databases and storage, get everything you need to build, scale, and deploy intelligent applications.